1. c) most likely system acquisition method
Author Note
Table of Contents
Introduction 2
2. C) Competitive Advantages 9
2. D) Challenges Encountered by Users 10
Introduction
Part 1
1. A) Organizational Structure (Macquarie)
The management of the Macquarie has been divided in five groups that include important operating groups, executive committee, global chief operation officers, and central group of managing director including Head of Risk Management (Heizer 2016). These are the top and valuable characters in the top hierarchy of the organization and have been responsible for managing the daily operational activities and strong decision-making those are beneficial for the organization (Macquarie.com 2018). It is their responsibility to make sure that the clients are happy with the products and services being delivered to them and continuously monitor and take decisions for improving the customer relationship. Following is the organizational structure of the Macquarie expressing the overall hierarchy of the organization.

1. B) Operational Problems
1. C) Most Likely System Acquisition Method
SAP, ERP, CAS, and MYOB
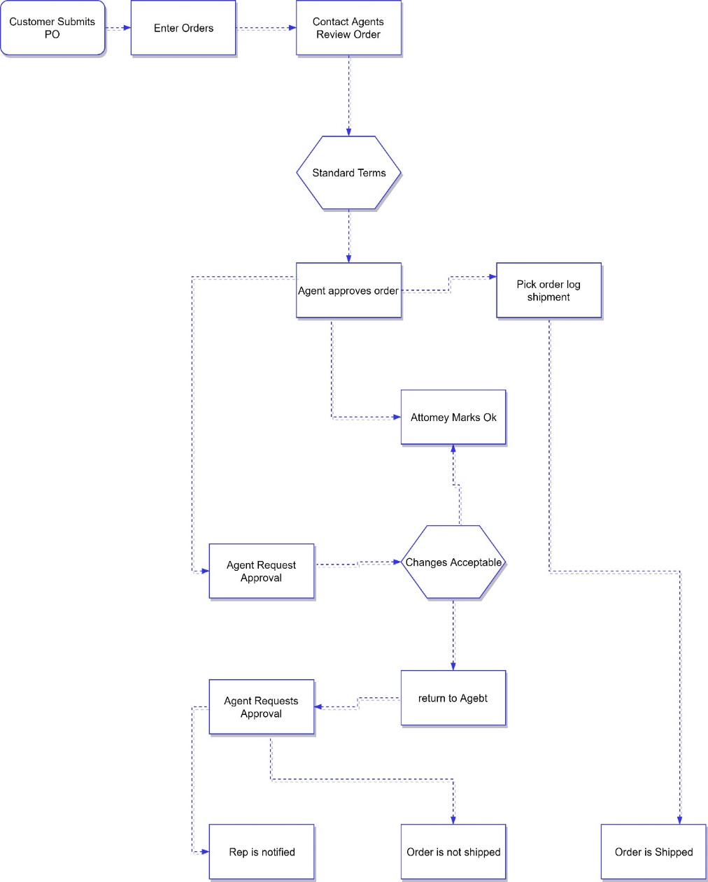
1. D) Sales Procedures
Following flow chart describes the sales system of the Macquarie describing all thee operational activities involved from booking the order to the delivery of the product. The system will be initiated at the instance from where he or she booked the order and thus, the following activities will be proceeded as mentioned in the chart (Clegg, Kornberger and Pitsis 2015). For the termination of the system, it is a necessary element that the client makes the payment. The tools and software mentioned in the above paragraph are capable of allowing the organization to automate the processes and thus, delivering the necessary output with accuracy.

1. E) Control Problems and Possible Frauds
Part 2
2. A) Development and Adoption of the AIS
Taylor (2017) said that continuous development of the technology and increase in population lead to the great market that was boosted by globalization and thus, managing the customer, clients, vendors, and supply chain management have become one of the concerning objective in the present scenario. The pen and paper recording system was replaced by excel sheets, thereafter, some offline tools with spreadsheets and similarly it continuously inherited the properties and became advanced through the application of the cloud services. Accounting Information system and accounting software packages allows the organization to store the data in the cloud and execute bigger calculation without any extra effort and thus, saving lots of time and elimination of human errors (Stavseth 2015). Accounting software packages in Australia has become the integral part of the system and being utilized for performing all the accounting operational activities and managing the data and information. Most of the industries are adopting the accounting software packages based on their demands and requirements for accomplishing the accounting operational activities. In this new era of globalization, many competitors are looking forward to be ahead of others and cover the entire market and attract all the customers through providing better and enhanced services. These have not only automated the accounting services, it also bears the loads from the accountant and manage all the calculation at an instance and has been much more accurate (Ruivo, Oliveira and Neto 2014). Cloud services allow the executives and other members to monitor the growth and development of the organization and thus, can be utilized for accessing the data or information from anywhere in the world.
2. B) Current Market size
Most of the Australian industries have been utilizing and implementing the accounting software packages irrespective of the sector as it is applicable for every sector of the industry. The market is becoming bigger and much bigger and thus, it was the need of the industries to utilize a similar application, which can meet the needs and requirements of the companies (Lee, Khao and Yang 2014). Accounting software packages came in trend and almost more than sixty tools are being utilized within the Australia among which, MYOB, CAS, AIS, and others are popular ones. Despite of the size of the industry, accounting software packages have become more applicable tools for the Big, small, and medium sized industries that is not only automating and speeding the activities but also enhances the accuracy and precision of the calculation. Many of the accounting software are available those are flexible in nature and capable of handling all size if the industry application. Wamba et al. (2015) reported that the exceptionally rise in the accounting software enables the developer to introduce with new features at low prices and the vendors who are eligible to make it possible are covering the large market in this section.
2. C) Competitive Advantages
Cost reduction: there is no need of extra hands or employees for managing different branches and sections of the organization as a single accounting software package can allow the individuals to accomplish all the necessary activities. Third party is completely responsible for handling the security and maintenance of the implemented accounting software package and thus, the organization will have not to pay extra for the maintenance of the new system.
Flexible: Irrespective of the size of the organization, AIS can be utilized for accomplishing the operations related to the accounting and delivering the necessary output as per the need of the organization. Those could be modified many services for fulfilling the needs and requirements of all size of the industries (Bies et al. 2016). It is capable of handling whatever is the need of the storage and data exchange in manner to ensure that the organization had not to pay extra and thus, company will be paying only for the services those have been utilized by it.
2. D) Challenges Encountered by Users
Conclusion
Recommendations
It should be made sure that the policies of the software package align with the existing policies of the organization
Different levels of authority can be arranged for accessing the data or information. Security should be kept at high standard in manner to secure the data and information and assure the safety of the customers.
References:
Heizer, J., 2016. Operations Management, 11/e. Pearson Education India.
Islam, A., Corney, M., Mohay, G., Clark, A., Bracher, S., Raub, T. and Flegel, U., 2012. Fraud detection in ERP systems using scenario matching. Security and Privacy–Silver Linings in the Cloud, pp.112-123.
Ruivo, P., Oliveira, T. and Neto, M., 2014. Examine ERP post-implementation stages of use and value: Empirical evidence from Portuguese SMEs. International Journal of Accounting Information Systems, 15(2), pp.166-184.
Sardroud, J.M., 2015. Perceptions of automated data collection technology use in the construction industry. Journal of Civil Engineering and Management, 21(1), pp.54-66.
